非与或
爆仓测试
占卜
1420+
排行榜
VPS
阿里云
腾讯云
华为云
UCloud
Cloudzy
FXVPS.Pro
外汇平台官网
EBC Financial Group
IC Markets
Exness
XM
Doo Prime
RoboForex
Tickmill
Moneta Markets
MT4MT5回测报告
财经日历
财经快讯
未登录
登录后即可体验更多功能
登录
注册
找回密码
未登录
登录后即可体验更多功能
登录
注册
找回密码
首页
•
外汇资讯
•
(史上最全)期货入门必备知识
(史上最全)期货入门必备知识
外汇资讯
2年前发布
admin
139
0
0
很多朋友对
期货
交易都是一知半解的,在没有做好充分的准备之下,就贸然进入市场,很容易就造成了亏损。
亏损之后又想起来学习,却不知道该从何学起,该怎么学,最后兜兜转转就走不出亏损的怪圈,非常难受。
有这么一句经典的话:
人很难赚到自己认知之外的钱。
所以今天这篇文章的目的很简单,就是帮大家捋清思路,明白做期货交易必须了解的6个方面,可以帮助大家少走弯路,尽快实现盈利。
今天文章要讲的6个点如下:
1:了解期货的交易规则
2:期货资讯的获取方法
3:期货的商品知识
4:期货的开户,以及交易的成本
5:期货软件的使用
6:实现盈利的其他软条件
文章比较长,建议大家收藏阅读,如果觉得有收获可以在文章底下
点个赞+在看
,感谢。
1
了解期货的交易规则
A:期货是多空双向交易,也是T+0交易
国内的股票市场只能做多,不能做空,跟国内的股票市场不同,期货市场是多空双向交易,更加灵活一些,交易的难度也相对更高一些。
国内的股票和基金都是T+1,也就是当日买进的股票,下一个交易日才能卖出。而期货则是T+0,当天就可以买卖,交易规则更加灵活,也就更适合做技术分析。
期货交易有涨跌幅的限制,不同期货品种涨停跌停的幅度限制不同。
B:期货每天有三个交易时段,分别是上午盘,下午盘和夜盘。
每周一到周五(节假日除外),上午盘9:00~11:30(10:15-10:30休息),下午盘13:30~15:00,晚盘是21:00到次日凌晨。
所有品种上午盘跟下午盘的交易时间是一样的,但夜盘中,不同品种的交易时间不一样,具体的时间可以去期货交易所的官网上查询。
另外大家注意一下,期货市场一个完整的交易日是从晚上21点开盘,到次日下午3点收盘,这是一个完整的交易日,并不是常规理解的上午9:00开始到凌晨收盘。
C:期货有6大交易所。
我国现在有6大期货交易所,分别是上海期货交易所,大连商品交易所,郑州商品交易所,中国金融交易所,上期能源交易所,广州期货交易所,其中郑州商品交易所是我国最早的期货交易所。
不同的交易所,交易的期货商品是不一样的,我给大家做了一个表格,简单做了整理,列出来每个交易所上市交易的品种。
大家看下方的图片。
D:保证金制度。
期货交易属于杠杆交易,简单理解就是,通过期货公司的杠杆,
交易者
可以用比较小的资金,买更大资金比例的合约。
以螺纹钢为例子,给大家做一下简单的讲解。
螺纹钢保证金比例为合约价值的13%。怎么理解呢?给大家算一个帐就明白了。
假设螺纹钢的价格是3000元/吨,螺纹钢的合约单位是10吨,1手合约的价值是30000元,保证金的比例是13%。公式是这样:3000x10x13%=3900元。
可以简单理解,账户中只要有3900元,就可以买卖1手,也就是价值3万元的螺纹钢合约。
关于保证金,有2个注意点跟大家讲一下。
第1:期货公司给交易者开的期货账户,通常会在交易所规定的保证金之上加3~4个点,例如螺纹钢的交易所保证金比例是合约价值的13%,期货公司开户之后,要求的保证金比例可能是17%。
第2:不同期货合约的保证金比例不同。例如螺纹钢的保证金比例是13%,黄金期货的保证金比例是10%。期货商品保证金的比例通常在5%~15%之间,保证金比例越低,杠杆就越高,风险也就越大。
下面的表格是交易所保证金和期货公司保证金,以及涨跌停幅度的统计表格,大家作为参考。
(保证金比例有时会因行情变动而稍作调整)
2
了解期货资讯
以及获取资讯的方法
A:期货的主要资讯。
1:国际经济资讯,像美联储加息,美国CPI数据等等。
2:同国内期货商品联动的外盘期货商品的走势变化和基本面变化,美国原油库存数据。
3:国内的商品资讯。例如螺纹钢的产量库存量等等,以及一些专业机构对于产品走势的分析报告。
这些资讯可以形成对于交易的参考,但实战交易的决策,还是以我们的交易系统为准。
B:获取这些资讯的渠道。
我说两个我在用的最主要的渠道,第一个比较好用的就是东方财富官网的期货板块里面,有资讯的汇总,也有不同商品的资讯页面。
第二是金十数据的APP,上面有期货的板块,除了期货的资讯,还有当天重要的影响期货市场的数据和事件公布的页面。
3
期货商品的知识
以及合约的知识
A:期货交易的品种。
截止到今年的8月份,我国期货期权品种一共有101个,商品期货是64个,金融期货是7个,商品期权25个,金融期权5个。
每个期货品种都有属于它自己的合约信息,我们可以通过期货交易所的官网查询。像上海期货交易所的螺纹钢,就可以在上海期货交易所的官网上查到螺纹钢的合约信息。
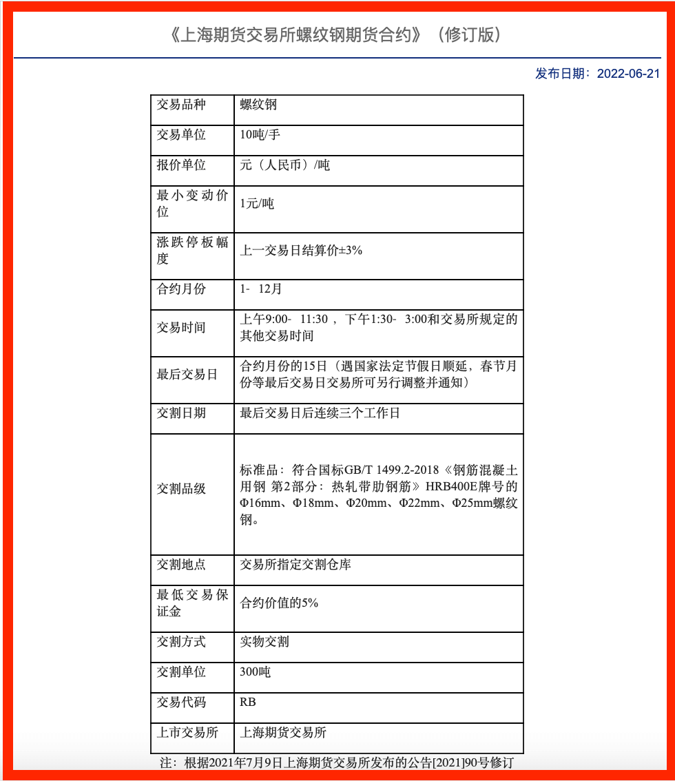
大家看下方的图片,是上海期货交易所螺纹钢合约信息的截图。
将这张图片中比较重要的信息,跟大家简单做一下说明。
螺纹钢这个商品,1手合约的交易单位是10吨,也就是在软件上买卖1手螺纹钢,等于买入或卖出了10吨螺纹钢。螺纹钢价格变动最小的单位是1元/吨,也就是都是整数,不存在3000.5这样的小数点报价。
每种期货商品都有自己的交易代码,螺纹钢的代码是:RB。合约的名称一般是代码+交割年月,例如当下螺纹钢的主力合约是RB2301。代表到2023年1月份交割的螺纹钢期货合约。
上海期货交易所黄金的代码是:AU,现在上海黄金的主力合约是AU2212。每一种商品在其对应的交易所官网上,都能查到合约的详细信息,大家可以选择自己想要做的品种去查一下。
B:期货品种主要分为商品期货和金融期货。
上面说的螺纹钢,黄金以及大豆煤炭都是商品期货,金融期货主要是在中金所进行交易,像沪深300指数期货,国债期货等等。
C:期货合约。
每一种期货商品都有好几个同时在运行的合约,分为远期合约和近期合约,以螺纹钢为例,现在有2210,2211,2212,2301, 2302,2303 ,2304等十几个合约。
D:期货交割制度。
每一个期货合约都有交割期,到交割期后,合约就会停止交易。我们这样的自然人交易者,期货公司会要求在交割月前一个月的中旬处理仓位,移仓换月。
例如交割期到2023年1月份的合约,期货公司会要求自然人交易者在2022年12月中旬平仓,换合约。
有经验的交易者,基本上提前交割月两个月,就会移仓换月,连交割月前一个月都不会进去,因为容易多空逼仓,风险巨大。
老的合约到期之后,会有新的合约补充进来,交替循环。
E:主力合约。
虽然每种期货商品都在同时运行几个不同交割期的合约,但并不是所有的合约交易量都大,其中交易量最大的被称为主力合约。
主力合约交易量大,成交活跃,是交易者的首选。
主力合约会随着交割期的到来,交易量逐渐降低,另外某一个合约的交易量增加,形成新的主力合约,主力合约形成交替。
4
期货如何开户
以及交易的成本
A:期货公司和期货交易所的关系。
期货公司就是交易所和交易者之间的桥梁,我们所有的期货账户都是通过期货公司开设,通过交易软件在期货交易所里交易,不同期货公司的订单都会汇集到期货交易所里成交。
因此期货公司本质就是承上启下的中介公司。
B:期货公司的安全性与评级。
全国有140多家期货公司,获取执照有一定的门槛,跟证券公司一样,不存在安全性的问题。
期货业协会将期货公司按评分的高低分为5类,11个级别,分别是A类(AAA、AA、A),B类(BBB、BB、B),C类(CCC、CC、C),以及D类,E类,每年都会评估一次。
我个人选期货公司的时候,会选A类的中下游,以及B类的头部期货公司,
因为这类期货公司竞争压力大,会给到比较好的交易成本,服务态度也会很好。
C:开户流程。
每个期货公司的开户流程都差不多,随便找哪个客户经理都一样,主要是看给到的手续费标准怎么样,一般小散比较难拿到最低的手续费。
新手小白在这个步骤需要加强注意,不要被暗暗加了手续费,
有好多朋友跟我反馈,怎么都做不到盈利就是因为交易成本太高了。
D:期货的手续费标准。
期货交易所对自己交易所的品种,都规定了手续费的标准,被称之为“
交易所手续费
”。这是期货交易手续费的起点,交易者在开户时,通常期货公司会在交易所手续费标准上,按照倍数加手续费。
举个例子,螺纹钢的交易所手续费是1%%。计算的公式是这样:3000元×10吨x1%%=3元。
如果期货公司按照交易所手续费加一倍的标准,给交易者开户,这位交易者的螺纹钢手续费是2%%,计算的公式是这样:3000元×10吨x2%%=6元。
同样是买卖1手螺纹钢,交易者就要多付出3元的成本。
1:不要觉得这3元没什么,当你交易量大了,会发现是一笔不少的支出。
2:很多交易者被加了5倍10倍的手续费,并且还不知道,这种情况下你的交易技术再高超,都难以做到盈利,有时候甚至会怀疑自我。
3:一种商品不同月份的合约手续费可能会不同。手续费主要有两种形式,一种是按照合约价值的固定比例,例如螺纹钢是合约价值的1%%。一种是按照每手固定的金额,例如黄金主力合约开仓和平仓的手续费是各10元/手(平今免费)。
4:期货交易所的手续费并不是固定不变的,期货交易所会经常根据情况调整手续费的标准。
如果你对自己的手续费标准存在疑虑,或者不知道怎么开出低成本的期货账户,
可以通过下面的微信,来找我要手续费表格对比一下。
因为交易量比较大,我自己的账户就是最低的交易所手续费标准,对你们来说最具有参考意义。
5
期货软件的使用
A:交易软件有哪些?
交易软件是执行交易的载体,交易者通过交易软件就可以进行期货的买卖,非常方便。
最主流的期货交易软件有文华财经,博易大师,快期,同花顺等等。
这些软件又分为电脑版和手机版,另外各期货公司通常也有自己开发的APP,也可以进行交易,但我还是觉得独立开发的交易软件比较好用。
B:如何下载这些软件?
各期货公司的官网上,可以下载自己期货公司支持的交易软件,包括电脑版和手机版。
大的期货公司,通常可以使用市面上所有主流的交易软件进行交易,小的期货公司就不太能,这也是咱们选大期货公司的一个原因。
C:学习软件的使用方法。
1:可以将这些软件下载到手机或者电脑里,进行模拟交易,先熟练软件的使用。
2:一定要非常熟练地使用软件功能后,再开始实战。
否则实战中因为软件操作不熟练,做错了订单造成损失,亏不应该亏的钱,会非常可惜。
3:交易软件的功能都差不多,只有一些细节上的差别,没有绝对的好坏之分,你只要将一种交易软件学习使用熟练就可以。
今天的篇幅有限,我就不展开讲解软件使用的细节了,
总之一个大原则,先熟悉,再实战,
自己有心捣鼓捣鼓一段时间,都可以熟练使用。
6
实现盈利的其他软条件
A:有风险预期。
期货是高杠杆的交易,而且商品波动频繁,波幅空间也大,交易的风险相对比较高。
所以投资者在进行期货交易之前,一定要做好最坏的打算,如果所有可投入的资金都亏光,会不会对自己的生活造成影响?想明白之后再进入交易。
所以做期货,一定要用你的闲钱投资,不要借钱投资,不要觉得很多人做期货赚钱了,你就一股脑钻进去,先有风险,再谈利润。
B:投入多少资金比较合适?
金额没有绝对的标准,根据每个人的经济情况来确定,而且不同商品合约的价值不同,保证金的比例不同,资金量太少,很多品种是不能做的,新手开始交易,准备至少3-5万块钱是需要的,太少了也很难做出盈利来。
C:盈利的预期。
如果你觉得期货可以给你带来稳定的暴利,可以改变你的人生,带你走向财务自由,那么期货交易并不适合你,或者说所有的投机市场都不适合你。
期货市场交易规则比较自由,所以很适合做技术分析,在我做了这么多年交易下来,能够稳定达到年化30%以上的屈指可数,这也可以作为大概盈利的标准。
另外,从开始学习,到最终盈利,是需要一定的时间周期,不要想着一上来就必须做到盈利,我们得有足够的时间去学习和了解市场,才能更稳健地盈利。
D:技术的准备。
1:做期货交易,我们也需要有自己的交易系统,并且要在验证交易系统有效之后,严格地执行,才能走到盈利。
2:我们需要学习建立交易系统的逻辑,各类技术指标,按照交易系统框架去组建交易系统,并进行测试与优化,复盘验证真实有效之后,再进入实战。
3:模拟交易是进入实战之前的必经之路,模拟交易的存在,可以说是成本最低、最有效的验证交易方法的工具,通过模拟交易可以完善交易系统的细节,感受市场的节奏,也可以测试我们自己的极限值,从而达到建立交易信心的目的。
外汇资讯
# 入门
# 期货
©
版权声明
本文转自网络,版权归原作者所有。我在此仅提供该文章的转载服务,不对其内容和观点承担任何责任。若涉及版权问题,请与我们取得联系及时删除。
上一篇
猜猜MQL5.com官网EA信号都在使用哪些平台服务器
下一篇
30个交易中的专业术语(行业黑话)
相关文章
中国外汇市场的现状!
外汇资讯
# 外汇交易
3年前
0
205
0
“傻瓜式”外汇均线交易法:记住这12张图小白都能盈利!
外汇资讯
# 外汇
2年前
0
217
0
外汇在中国合法吗?
外汇资讯
# 外汇
3年前
0
274
0
外汇EA及指标合集 2023-12-29更新(一)
外汇资讯
# 外汇EA
2年前
28
4,953
0
暂无评论
Δ
暂无评论...
推荐文章
文件
文件
文章